陕西省镁业集团电子商务有限公司logo
设为首页 | 加入收藏 | rss订阅
您的位置:首页 > 行业资讯 > 煤炭

发改委取消煤炭生产许可证核发等4项审批

发布时间:2013-12-17 09:14:32 来源:发改委网站 查看次数:

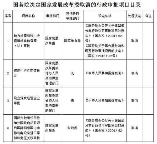
  取消行政审批的项目包括:地方粮库划转中央直属粮食储备库(站)审批、煤炭生产许可证核发、设立煤炭经营企业审批、国际金融组织贷款和外国政府贷款项目国际招标国内中标机电设备进口零部件免征关税审核。

  据发改委网站消息,根据《国务院关于取消和下放一批行政审批项目的决定》,国家发展改革委取消行政审批项目4项。

  取消行政审批的项目包括:地方粮库划转中央直属粮食储备库(站)审批、煤炭生产许可证核发、设立煤炭经营企业审批、国际金融组织贷款和外国政府贷款项目国际招标国内中标机电设备进口零部件免征关税审核。

分享到:
 

相关阅读

发表评论 共 有条评论
用户名: 密码:
验证码: 匿名发表

热点推荐
IMF警告美国债务将冲击全球金融市场

IMF警告美国债务将冲击全

IMF在其有关美国经济政策的年度报告中指出,“不利的财政结局
最新信息
关于我们  |  诚征英才  |  免责条款  |  法律顾问  |  联系方式  |  网站地图  |  手机版
陕镁集团_陕西省镁金属电子商务中心版权所有
陕ICP备16014093号-1

Copyright @ 2011-2016 Shaanxi e-Commerce Center of Magnesium All Rights Reserved.